# 바로 코딩을 해보고 싶으신 분은 jsfiddle로 쉽게 해볼수 있습니다.
https://jsfiddle.net/chrisvfritz/50wL7mdz/

# Vue.js의 특징으로 단일 파일 컴포넌트를 들수 있다.
Componet System : Vue의 또 다른 중요한 개념.
# 호환성
Vue는 ECMAScript5 기능을 사용 -> IE8 이하 버전을 지원하지 않습니다.
하지만 모든 ECMAScript5 호환 브라우저를 지원합니다.
# Vue Devtools
* https://github.com/vuejs/vue-devtools#vue-devtools
vuejs/vue-devtools
⚙️ Browser devtools extension for debugging Vue.js applications. - vuejs/vue-devtools
github.com
# 설치
* https://kr.vuejs.org/v2/guide/installation.html
설치방법 — Vue.js
Vue.js - 프로그레시브 자바스크립트 프레임워크
kr.vuejs.org
# Vue 인스턴스
모든 Vue 앱은 Vue 함수로 새 Vue 인스턴스를 만드는 것 부터 시작합니다.
var vm = new Vue({
// 옵션
})
위에서 Vue 인스턴스를 만들고 옵션을 넣는 것이 포인트!
옵션은 Vue인스턴스를 인스턴스화 할 때 데이터, 템플릿, 마운트할 엘리먼트, 메소드, 라이프사이클 콜백 등이 있음.
일단 그렇구나~하고 넘어가고 하나씩 하나씩 머릿속에 정리해보자!
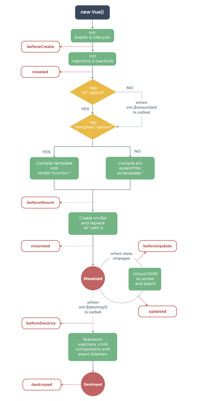
# 인스턴스 라이프사이클 훅(HOOK)
종류로 created, mounted, updated, destroyed 가 있으며 created 훅의 경우 인스턴스가 생성된 후에 호출된다.
#인스턴스 라이프사이클 다이어그램

# 템플릿 문법
* 문자열
데이터 바인딩의 가장 기본 형태는 이중 중괄호를 사용한 텍스트 보간 입니다.
<span> 메시지: {{ msg }} </span>
일단 여기까지 보고! 코딩을 해보도록 하자!
'Front > Vue.js' 카테고리의 다른 글
| 제 2장 Vue.js 프로젝트를 github과 연동 (0) | 2021.08.14 |
|---|---|
| 제1장 - Vue.JS 환경설정과 프로젝트 생성 (0) | 2021.08.14 |
| const definitions are not supported by current javascript version (0) | 2019.06.12 |
| [acet-#1] Vue.js 무작정 해보기(기본-Vue.js? 좋은거? 먹는거?) (0) | 2019.05.31 |
| Vue.js 맛보기 (0) | 2018.09.10 |