2025.10.24 - [역량 UP!/Architecture] - MSA에서 분산 트랜잭션 처리는?(Saga+outbox)
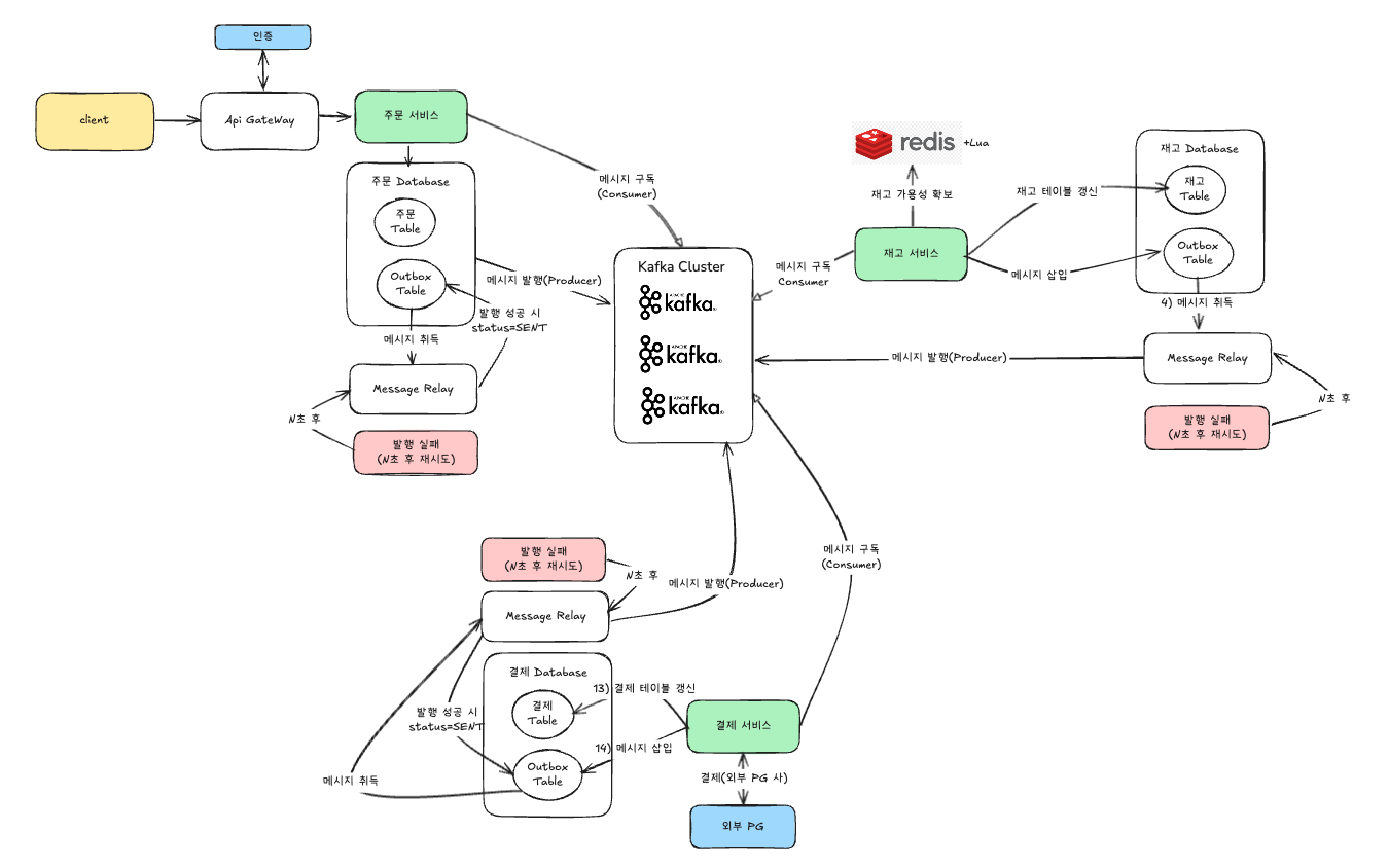
위 내용을 토대로 아키텍처를 설계했는데
Saga pattern중 오케스트레이션 말고 코레오그래피의 흐름을 따라가며 좀 더 보자!

1) Outbox 테이블
CREATE TABLE outbox (
id BIGINT PRIMARY KEY AUTO_INCREMENT,
aggregate_type VARCHAR(40) NOT NULL, -- "ORDER","INVENTORY","PAYMENT"
aggregate_id VARCHAR(64) NOT NULL, -- ex) orderId
event_type VARCHAR(60) NOT NULL, -- "OrderCreated","StockReserved"...
event_version INT NOT NULL, -- 이벤트 스키마 버전 (호환성 관리)
payload JSON NOT NULL, -- 이벤트 본문
headers JSON NULL, -- traceId, correlationId, idempotencyKey 등
status ENUM('PENDING','SENT','FAILED') DEFAULT 'PENDING',
created_at DATETIME NOT NULL,
last_attempt_at DATETIME NULL,
attempts INT DEFAULT 0,
UNIQUE KEY uk_idem (aggregate_type, aggregate_id, event_type, event_version, JSON_EXTRACT(payload,'$.idempotencyKey'))
);
aggregate_id: 순서보장과 멱등을 위한 핵심 키(ex. order_id)
payload: event body(Json)
status/attempts: 메시지 릴레이(producer)가 재시도 관리
idempotencykey: 같은 이벤트 중복 발행, 소비 방지
트랜잭션 내 작업 예시(주문 서비스):
- orders INSERT (status=PENDING)
- outbox INSERT (event_type=‘OrderCreated’, payload에 orderId 등)
- → 한 트랜잭션 커밋.
2) Kafka 이벤트—토픽/키/포맷
Topic 설계(권장)
- order-events, inventory-events, payment-events (도메인별 Topic)
- 키 = aggregateId(orderId) 로 고정 → 같은 주문의 이벤트는 같은 파티션에 들어감 → 순서 보장 (Kafka는 같은 key 내 순서를 보장).
{
"eventId": "a8f3…", // UUID (멱등 체크용)
"eventType": "PaymentFailed", // 타입
"eventVersion": 1, // 스키마 버전
"aggregateType": "ORDER",
"aggregateId": "O123",
"occurredAt": "2025-10-22T12:34:56Z",
"traceId": "t-9b7…", // 분산추적
"idempotencyKey": "O123#PaymentFailed#1",
"data": { // 본문
"orderId": "O123",
"reason": "CARD_DECLINED",
"pgTxnId": "PG-777",
"amount": 39000,
"currency": "KRW"
}
}
- eventId / idempotencyKey: 컨슈머 중복처리(멱등) 용.
- traceId: Zipkin/Jaeger로 추적.
아키텍처의 흐름은 아래와 같음
주문 → 재고예약 → 결제 → 완료/실패의 흐름을 이벤트로 연결.
정상 플로우
- OrderCreated (주문서비스 → order-events)
- StockReserveRequested (주문 서비스 → inventory-events)
- StockReserved (재고서비스 → inventory-events)
- PaymentRequested (재고서비스→ payment-events)
- PaymentSucceeded (결제서비스 → payment-events)
- OrderCompleted (주문서비스 → order-events)
실패/보상(Compensation) 플로우 (결제 실패)
1~4 동일 →
5. PaymentFailed (결제서비스)
6. StockReleaseRequested (주문서비스 발행)
7. StockReleased (재고서비스)
8. OrderCanceled (주문서비스)
핵심: 보상 이벤트(Release/Cancel)를 명시적으로 발행해서 이전 단계의 상태를 되돌립니다.
Outbox 테이블에 저장되는 데이터
OrderCreated
BEGIN;
INSERT INTO orders (id, user_id, item_id, qty, status)
VALUES ('O123', 'U1', 'A100', 1, 'PENDING');
INSERT INTO outbox (
aggregate_type,
aggregate_id,
event_type,
event_version,
payload,
headers,
status,
created_at
)
VALUES (
'ORDER', -- aggregate_type
'O123', -- aggregate_id
'OrderCreated', -- event_type
1, -- event_version
'{"orderId":"O123","userId":"U1","itemId":"A100","qty":1,"status":"PENDING"}',
'{"traceId":"abc123","idempotencyKey":"O123#OrderCreated"}',
'PENDING',
NOW()
);
COMMIT;
Message Relay(중계기)가 읽어서 Kafka에 발행
status='PENDING' 인 Outbox 데이터를 폴링해서 발행합니다. 또는 CDC
SELECT * FROM outbox
WHERE status='PENDING'
ORDER BY created_at
LIMIT 100;
읽은 후 kafka Producer로 전송
ProducerRecord<String, String> record = new ProducerRecord<>(
"order-events", // topic
"O123", // key (orderId)
outboxRow.payload // value (JSON)
);
producer.send(record);
발행 성공 하면?
UPDATE outbox
SET status='SENT',
last_attempt_at=NOW()
WHERE id = :outboxId;
결제 서비스가 구독하는 이벤트
토픽 예시: order-events
파티션 키: orderId (순서 보장)
구독하는 주요 이벤트(예):
- OrderCreated: 주문이 생성됨(상태: PENDING). → 결제 승인 시도.
- OrderCanceled: 주문 취소됨 → 결제 중이면 취소(승인취소, 환불) 시도.
- OrderCreated 수신 → PG 승인 요청 → 실패 (카드한도초과, 네트워크 오류 등)
BEGIN;
UPDATE payments
SET status = 'FAILED',
fail_reason = 'CARD_DECLINED',
updated_at = NOW()
WHERE order_id = 'O123';
INSERT INTO outbox (
aggregate_type, aggregate_id, event_type, event_version,
payload, headers, status, created_at
) VALUES (
'PAYMENT', 'O123', 'PaymentFailed', 1,
'{
"orderId":"O123",
"amount":15000,
"reason":"CARD_DECLINED"
}',
'{"traceId":"trace-abc","idempotencyKey":"pay:O123#failed"}',
'PENDING', NOW()
);
COMMIT;
처리 흐름 (성공 케이스: 승인/확정)
- OrderCreated 수신
- 멱등 체크(이미 같은 orderId로 PENDING 이상 있으면 스킵)
- payments에 PENDING 저장(없으면 생성)
- PG 승인 요청 (idempotencyKey = pay:O123)
- PG API 호출(승인/authorize, 또는 승인+매입 capture 즉시 처리 형태)
- PG가 응답 200(승인성공) → AUTHORIZED (또는 CAPTURED)
- PG가 4xx/5xx → 실패 흐름(아래 2-3)
- DB 트랜잭션 (성공 시)
BEGIN;
UPDATE payments
SET status = 'AUTHORIZED', -- 또는 'CAPTURED'
pg_txn_id = 'pg-20251022-xyz',
pg_auth_code = 'A12345',
updated_at = NOW()
WHERE order_id = 'O123';
INSERT INTO outbox (
aggregate_type, aggregate_id, event_type, event_version,
payload, headers, status, created_at
) VALUES (
'PAYMENT', 'O123', 'PaymentAuthorized', 1,
'{
"orderId":"O123",
"amount":15000,
"pgTxnId":"pg-20251022-xyz",
"authCode":"A12345",
"status":"AUTHORIZED"
}',
'{"traceId":"trace-abc","idempotencyKey":"pay:O123#authorized"}',
'PENDING', NOW()
);
COMMIT;
4. Relay가 Outbox를 발행
- 토픽: payment-events, key=O123, value=위 JSON
- 주문 서비스가 구독 → OrderService는 orders.status를 PAID 로 업데이트, OrderPaid 이벤트 발행.
결제 성공 이벤트(PaymentAuthirized)
{
"eventId": "e-7fca3", // UUID
"eventType": "PaymentAuthorized",
"occurredAt": "2025-10-22T15:10:30Z",
"aggregateId": "O123", // = orderId (Kafka key도 O123)
"data": {
"orderId": "O123",
"paymentId": "P-555",
"amount": 15000,
"method": "CARD",
"currency": "KRW",
"authCode": "A1B2C3"
},
"headers": {
"traceId": "tr-9012",
"producer": "payment-service"
}
}
참고: 발행(Publish)과 구독(Consume)은 “Topic”으로 연결된다
Kafka는 발행자(Producer) 와 구독자(Consumer) 를 Topic 단위로 연결 합니다.
즉, “같은 Topic 이름”을 알고 있어야 서로 연결됩니다.

OrderService - Producer
@Service
public class OrderEventPublisher {
private final KafkaTemplate<String, String> kafkaTemplate;
public OrderEventPublisher(KafkaTemplate<String, String> kafkaTemplate) {
this.kafkaTemplate = kafkaTemplate;
}
public void publishOrderCreated(Order order) {
String topic = "order-events"; // 발행할 토픽명
String key = order.getId(); // partition key (순서보장용)
OrderCreatedEvent event = new OrderCreatedEvent(order);
String payload = new ObjectMapper().writeValueAsString(event);
kafkaTemplate.send(topic, key, payload);
}
}
Inventory Service - Consumer
@Service
@KafkaListener(topics = "order-events", groupId = "inventory-group")
public class OrderEventConsumer {
private final InventoryService inventoryService;
public OrderEventConsumer(InventoryService inventoryService) {
this.inventoryService = inventoryService;
}
@KafkaHandler
public void consumeOrderCreated(String message) throws JsonProcessingException {
ObjectMapper mapper = new ObjectMapper();
OrderCreatedEvent event = mapper.readValue(message, OrderCreatedEvent.class);
// 주문 생성 이벤트 수신 → 재고 예약 로직 수행
inventoryService.reserveStock(event.getOrderId(), event.getItems());
}
}
이렇게 “order-events” 토픽을 구독(consume)하고, OrderCreated 이벤트를 받으면 재고 예약 로직을 수행하게 됩니다.
여러 개 구독 가능?
@KafkaListener(topics = {"order-events", "payment-events"}, groupId = "order-service-group")
public void consumeEvents(String message, @Header(KafkaHeaders.RECEIVED_TOPIC) String topic) {
if (topic.equals("order-events")) {
// 주문 관련 이벤트
} else if (topic.equals("payment-events")) {
// 결제 결과 처리
}
}
쌉가능합니다! ㅋㅋ
끝~
'역량 UP! > Architecture' 카테고리의 다른 글
| Blocking&non-Blocking 그리고 Sync&Async 이해하기! (0) | 2025.11.03 |
|---|---|
| 대용량 데이터 처리 시 고려사항 (0) | 2025.10.26 |
| MSA에서 분산 트랜잭션 처리는?(Saga+outbox) (0) | 2025.10.24 |
| SOA 서비스 지향 아키텍처(Service Oriented Architecture) (2) | 2025.08.26 |
| 비동기 아키텍처(=Asynchronous Architecture) (2) | 2025.08.21 |