반응형
발주처리 기능 테스트
https://youtu.be/Wo-7BgyFcfU?si=A5IZoG1cJykYgZ0U
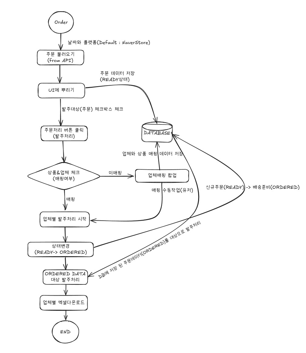
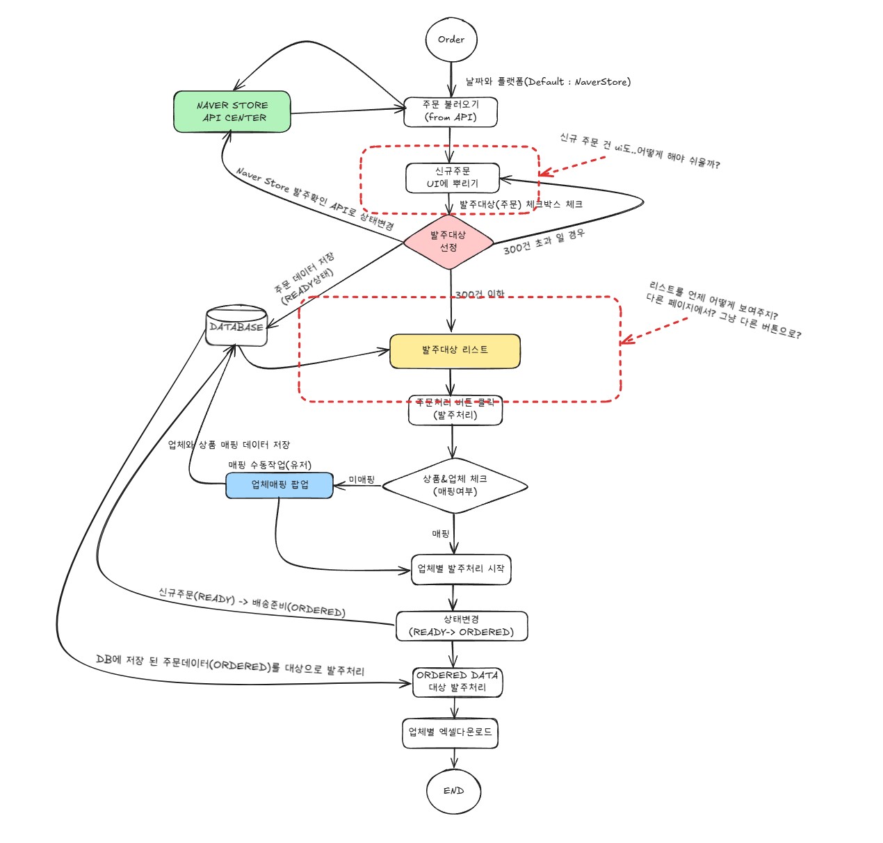
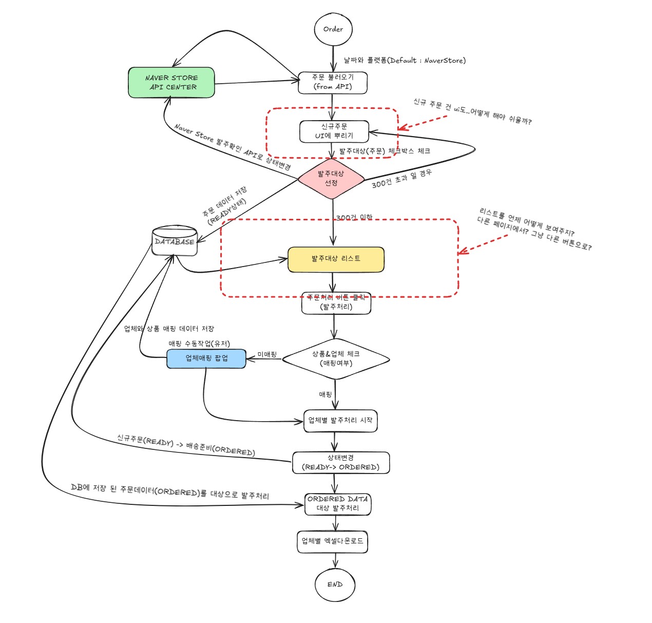
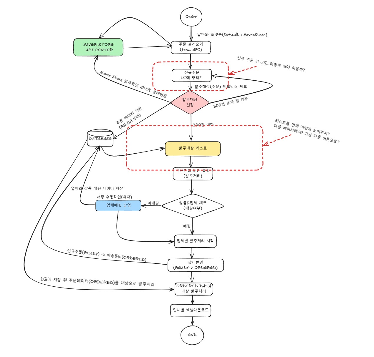
발주 기능은 일단 요렇게!
WILL-DO로는 READY상태에서 ORDERED상태로 변환할 때 실제 NaverStore API를 통해서
배송준비 상태로 주문상태를 변경해줘야 함.(신규주문 to 배송준비)
그 이후 송장 업데이트를 한 뒤 배송 중으로 업데이트 해줘야 함.

위 영상에서는 일단 엑셀처리를 한 내용이며
1) NaverStore API를 통해서 상태변경을 하는 작업
2) Ordered 데이터들을 모아서 발주처리를 해야 함.
3) 주문건수가 많을 경우 여러번에 거쳐서 상태변경을 해야 함.
발주 대상을 모아주는 처리와 발주를 처리 하는 부분을 따로 개발?
아니면 그냥 사라지게 만들고 마지막에 발주버튼을 클릭하다록 유도글 제공?
UI/UX에서 어떻게 하면 자연스럽게 작업을 할 수 있을지 고민해보자.

발주대상 리스트를 보여주긴 해야할것 같은데..갯수도 파악도 하고..다시 한번 체크도 하고..@_@;;;
좀 더 생각해보자 ㅋㅋ
반응형
'역량 UP! > Business' 카테고리의 다른 글
| 18) ENS Project - 발주파일 변경 요청 (0) | 2025.10.10 |
|---|---|
| 4) nonos(No No Stress) - UI 작업 시작! (3) | 2025.08.08 |
| 참고) ISO-8601란? (1) | 2025.07.26 |
| 2) nonos(No No Stress) NaverStore Api 분석 및 개발 (7) | 2025.07.21 |
| 1) nonos(No No Stress) project 시작 :D (0) | 2025.07.08 |