Study/Study group
제 4장 Vue.js 기초 이론
태하팍
2021. 9. 7. 20:45
반응형
2021.08.17 - [Front/Vue.js] - 제 3장 Vue.js 둘러보며 친해지기!
저번 시간에 이래저래 필요한 것들에 대해서 알아보았다.
이제는 조금 더 파고 들어서 관련 내용들을 이해할 수 있도록 공부해보자.
- Vue.js는 SPA(Single Page Application) Framework

- Vue Instance는 MVVM패턴의 View Model에 해당
- var vm = new Vue({ /* options */ }) 형태
- 참고 형태(View, Model)
- View는 vm.$el // The View 형태
- vm.$data // The Model 형태
- View(DOM)와 MOdel(Javascript Object) 사이의 통신을 가능하게 해주는 역할.
- binder를 가지고 있어 View와 Model을 서로 맺어줌(바인딩).
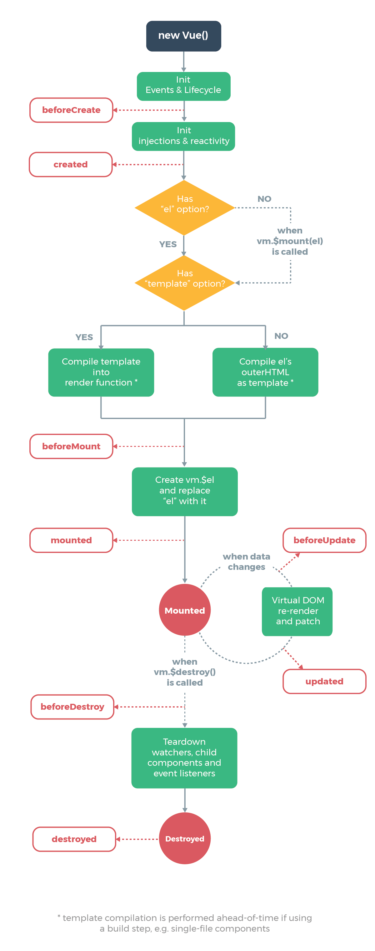
- Data Binding이 자동적으로 가능한 이유
- binder를 가지고 있어 View와 Model을 서로 맺어줌(바인딩).
- 위의 그림에서 DOM Listeners는 클릭 이벤트 같은 것.
Data Binidings는 Directives를 통해 자바스크립트 객체를 바인딩해 뷰에 들어갈수 있도록 해준다. - Directives는 <div v-text="message"></div> 이런 형태에서 v-text 가 directive이다.
cf. https://012.vuejs.org/guide/#Directives

소스로 예제를 한번 보자.
<div id="demo">
<h1>{{title | uppercase}}</h1>
<ul>
<li
v-repeat="todos"
v-on="click: done = !done"
class="{{done ? 'done' : ''}}">
{{content}}
</li>
</ul>
</div>
var demo = new Vue({
el: '#demo',
data: {
title: 'todos',
todos: [
{
done: true,
content: 'Learn JavaScript'
},
{
done: false,
content: 'Learn Vue.js'
}
]
}
})
위의 소스는 jsfiddle에서 좀 더 보면 좋겠다.
https://jsfiddle.net/yyx990803/yMv7y/

Debuging시 유용 한 Crome 확장 앱
Crome : Vue.js devtools
반응형